當前位置:主頁 > 繁體(tǐ)版 > 產品中心 > 膜元件(jiàn) >

闆式陶瓷膜

      陶瓷平闆膜是(shì)以無機陶瓷材料經特殊工★(gōng)藝制(zhì)備而成的(de)闆狀膜,其陶瓷部分(fēn)的(de)主要(yào)成分(fēn)為三氧化(huà)二鋁,能(néng)夠在強酸、強堿、高(gāo)溫等極±端苛刻條件(jiàn)進行(xíng)分(fēn)離,是(shì)一(yī)種應用(yòng)前景廣闊的(de)高(gāo)新水(shuǐ)處理(lǐ)技(jì)術。目前,無機陶瓷膜中陶瓷↔平闆膜以其結構簡單、分(fēn)離效率高(gāo)、操作(zuò)方便、設備緊湊、無相(xiàng)變、節能(néng)等諸多(duō)優勢,廣泛地(dì)應用(yò±ng)于水(shuǐ)處理(lǐ)實際工(gōng)程中,并取得(de)良好(hǎo)的(de)運行(xíng)效果。集水≤(shuǐ)部分(fēn)的(de)主要(yào)成分(fēn)為高(gāo)分(fēn)子(zǐ)聚乙烯。目前,平闆陶瓷膜主↕要(yào)用(yòng)于微(wēi)濾,但(dàn)也(yě)有(yǒu)用(yòng)于超濾,孔徑一(yī)般為0.05-0.2um。陶瓷平闆膜過濾機理(lǐ)主要(yào)是(↑shì)篩分(fēn)機理(lǐ),膜的(de)物(wù)理(lǐ)結構起決定性作(zuò)用(yòng)。陶瓷平闆膜的(de)過濾方式為抽吸方式,在陶瓷平闆膜的(de)內部設有φ(yǒu)豎狀的(de)集水(shuǐ)管,縱向兩端設有(yǒu)集水(shuǐ)橫管,集水(shuǐ)橫管口的(de)一(yī)端與抽∏吸泵相(xiàng)連,在泵的(de)抽吸作(zuò)用(yòng)下(xià),膜池內的(de)污水(shuǐ)從膜兩側的(∑de)表面進入,污水(shuǐ)中的(de)懸浮物(wù)質、雜質等污染物(wù)質被陶瓷平闆膜截留,過濾處理(lǐ♥)後水(shuǐ)流經集水(shuǐ)豎管,在膜兩端的(de)集水(shuǐ)橫管匯總,由抽吸泵抽出,以達到(dào)分(fēn)離效果。

     陶瓷膜的(de)主要(yào)特點:       &n‍bsp;         
  • 無機陶瓷膜材料,使用(yòng)壽命長;
  • 耐酸、耐堿、耐腐蝕,耐高(gāo)溫、耐油、耐有(yǒu)機溶劑,抗污染性強,在工(gōng)況條件(jiàn)惡劣的(de)場合都(dōu)可(kě)使用(yòng♠);
  • 性能(néng)穩定,不(bù)會出現中空(kōng)纖維有(yǒu)機膜清楚出現斷絲、平闆有(yǒu)機膜膜片變ε形的(de)問題;
    
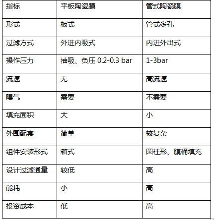
   技(jì)術比較:



 
    備注:平闆陶瓷膜與傳統的(de)管式陶瓷膜比較最大(dà)的(de)優勢,在應用(yòng)于水(shuǐ)處理(lǐ)領域中,填充面積大(dà✔)、運行(xíng)壓力低(dī)、運行(xíng)成本低(dī)。
成本低(dī)。



  典型應用(yòng)領域:
  • 工(gōng)業廢水(shuǐ)處理(lǐ)中,中水(shuǐ)回用(yòng)MBR+RO,解決平闆MBR或中空(kōng)纖維膜斷絲、膜片吸癟造成RO運行($xíng)異常的(de)問題;
  • 含油廢水(shuǐ)領域,平闆陶瓷膜與管式陶瓷膜比較,具有(yǒu)填充面積大(dà),運行(xíng)成本低(dī),投資成本低(dī)等優點。特別是(shì)在油田采出σ水(shuǐ)處理(lǐ)中,廢水(shuǐ)具有(yǒu)很(hěn)強的(de)腐蝕性,采用(yòng)平闆陶瓷可(k←ě)以解決設備腐蝕問題。
  • 海(hǎi)水(shuǐ)淡化(huà)領域
  • 生(shēng)活污水(shuǐ)處理(lǐ)領域
 


  


  國初科(kē)技(jì)(廈門)有(yǒu)限公司供應各種規模的(de)平闆陶瓷膜(平闆陶瓷微(wēi)濾膜、平闆陶瓷超濾膜)及平闆陶瓷膜♦設備,具體應用(yòng)場合以及技(jì)術問題請來電索取資料:0592-6518670.
 

返回列表
相(xiàng)關產品

陶瓷膜元件(jiàn)

陶瓷膜又(yòu)稱無機陶瓷膜,是(shì)以無機陶瓷材料經特殊工(gōng)藝制(zhì)備而形成的(de)非對稱膜。...

美(měi)國Liqui-Cel膜接觸器(qì)

3M公司創建於1902年(nián),全球總部位於美(měi)國明(míng)尼蘇達州的(de)聖保羅市(shì)。作(zuò)為¶一(yī)家(jiā)世界知(zhī)名的(de)多(duō)元化(huà)科(kē)...

擴散滲析膜

擴散滲析膜是(shì)一(yī)種使溶液中的(de)溶質由高(gāo)濃度一(yī)側通(tōng)≈過膜向低(dī)濃度一(yī)側遷移的(de)半透膜或選擇透過...

中空(kōng)膜組件(jiàn)

中空(kōng)膜外(wài)形像纖維狀,具有(yǒu)自(zì)支撐作(zuò)用(yòng)的(de)膜。它是(shì)非對稱膜的(de)一(yī)種,其緻≤密層可(kě)位于纖維的(de)外(wài)...

德國MN膜芯

德國MN公司總部位于德國威斯巴登,坐(zuò)落于迷人(rén)的(de)德國的(de)萊茵河(hé)河(hé)畔。Microdyn-Nadir公司前身(shēn)是(shì)...

美(měi)國GE膜芯

GE公司是(shì)全球三大(dà)膜元件(jiàn)生(shēng)產商之一(yī),其膜產品涵蓋整個過濾圖譜:反滲透膜(RO)、納濾膜(...